四虎影院
四虎影院
政府信息公开
信息公开指南
信息公开制度
信息公开目录
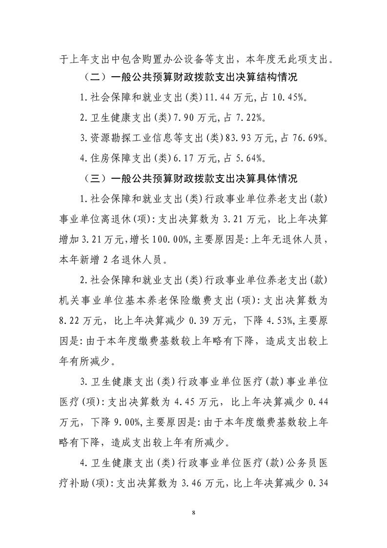
机构职能
规范性文件
专项规划
统计信息
财政预算结算
工作动态
其他应主动公开的政府信息
信息公开年报
索引号:766826383/2023-00267
发文字号:〔〕号
公文种类:
发文机关:
成文日期:
主题分类:
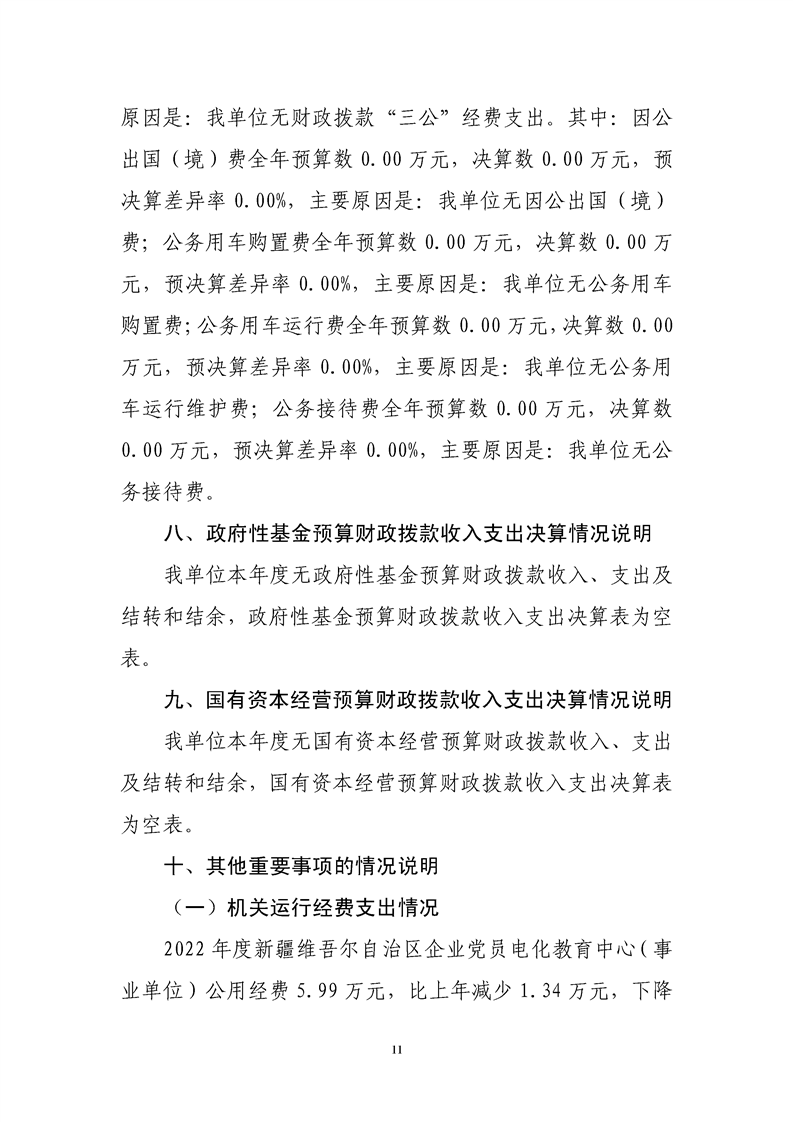
2022年度新疆维吾尔自治区企业党员电化教育中心部门决算公开说明
发布时间:2023-08-30 浏览次数:
【字体:
大
中
小
】
附件:
附件:2022年度新疆维吾尔自治区企业党员电化教育中心决算报表公开
信息公开目录