四虎影院
四虎影院
政府信息公开
信息公开指南
信息公开制度
信息公开目录
机构职能
规范性文件
专项规划
统计信息
财政预算结算
工作动态
其他应主动公开的政府信息
信息公开年报
索引号:766826383/2023-00266
发文字号:〔〕号
公文种类:
发文机关:
成文日期:
主题分类:
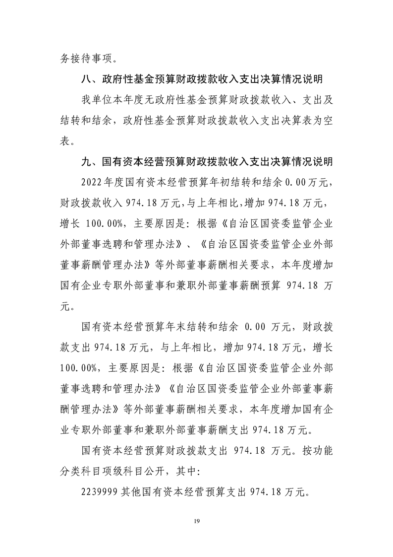
2022年度四虎影院 (本级)部门决算公开说明
发布时间:2023-08-30 浏览次数:
【字体:
大
中
小
】
附件:1、
附件1:2022年度四虎影院 (本级)决算报表公开
2、
2022年国有企业资产监督管理综合经费自评表
3、
国有企业资产监督管理综合经费_自评报告 (2)
4、
新疆与中央企业产业兴疆恳谈会办会经费绩效自评表 (1)
信息公开目录