四虎影院
四虎影院
政府信息公开
信息公开指南
信息公开制度
信息公开目录
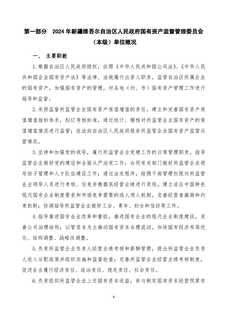
机构职能
规范性文件
专项规划
统计信息
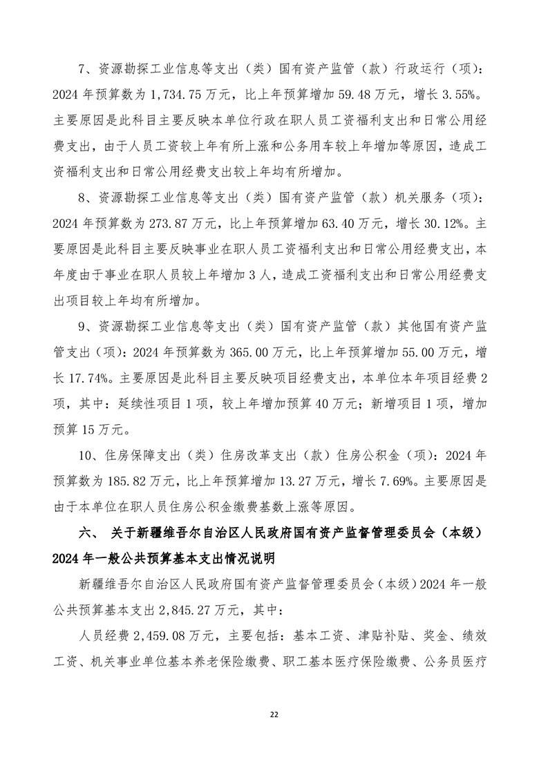
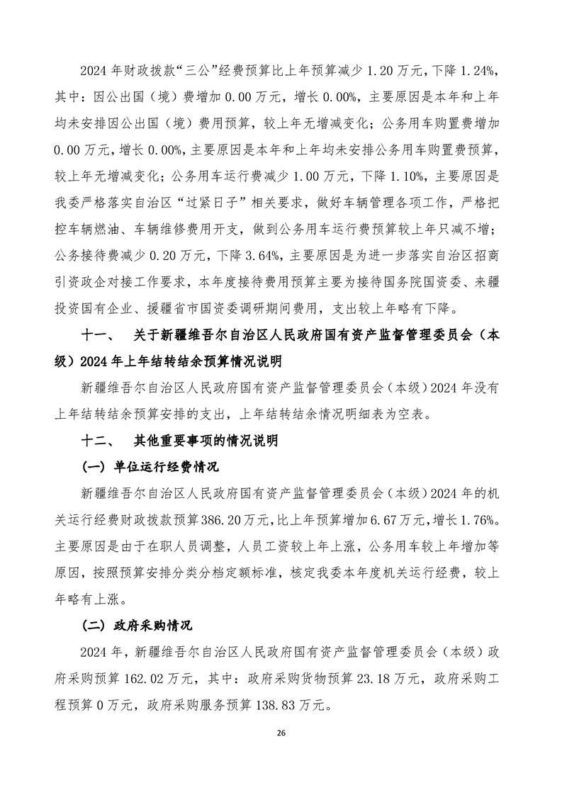
财政预算结算
工作动态
其他应主动公开的政府信息
信息公开年报
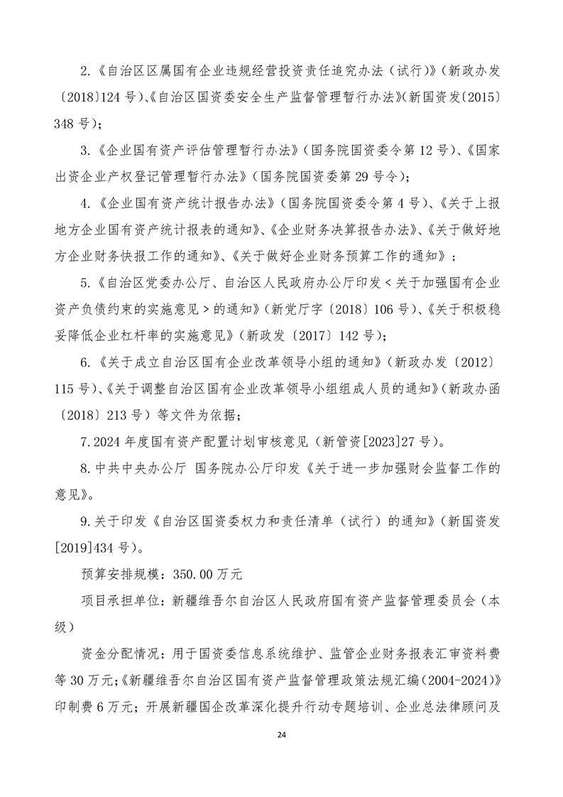
索引号:766826383/2024-00135
发文字号:〔〕号
公文种类:
发文机关:
成文日期:
主题分类:
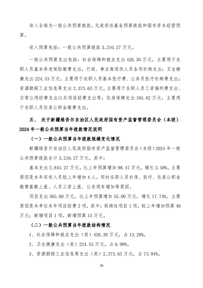
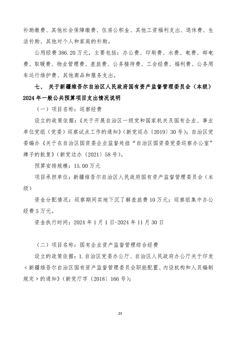
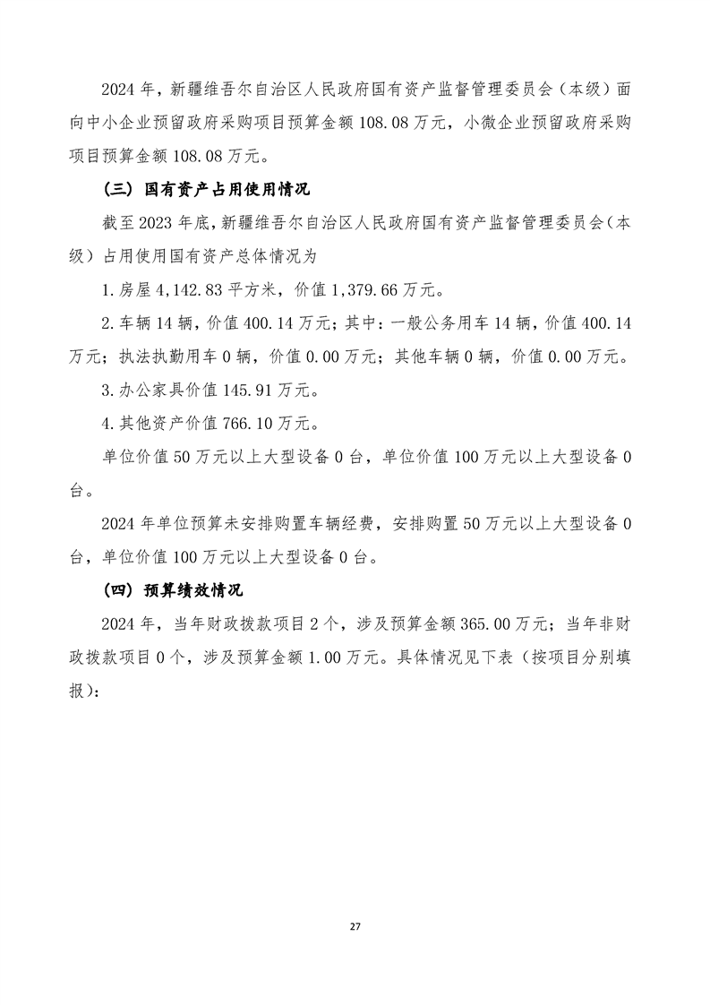
四虎影院 (本级)2024年单位预算公开
发布时间:2024-02-29 浏览次数:
【字体:
大
中
小
】
信息公开目录