四虎影院
四虎影院
政府信息公开
信息公开指南
信息公开制度
信息公开目录
机构职能
规范性文件
专项规划
统计信息
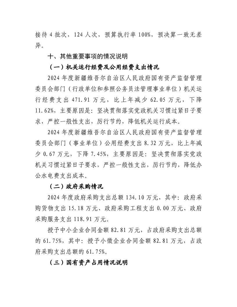
财政预算结算
工作动态
其他应主动公开的政府信息
信息公开年报
索引号:766826383/2025-00381
发文字号:〔〕号
公文种类:
发文机关:
成文日期:
主题分类:
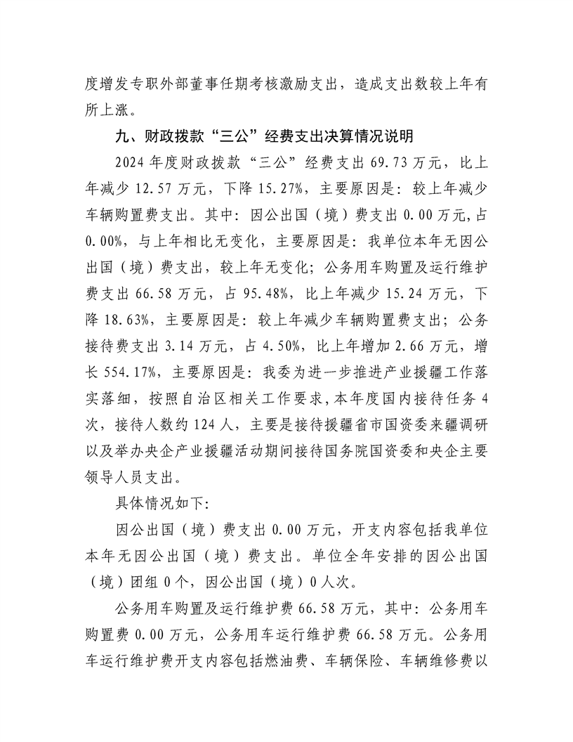
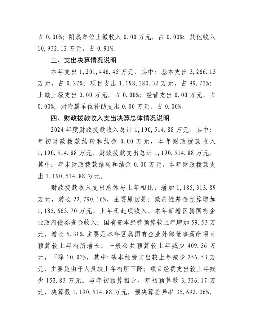
四虎影院 2024年决算公开说明
发布时间:2025-08-21 浏览次数:
【字体:
大
中
小
】
附件:
附表:四虎影院 2024年决算公开表(万元)
附件1:四虎影院 2024年整体自评表
附件2:国有企业监督管理综合经费2024年绩效自评表
附件3:国资央企产业兴疆活动绩效自评表
附件4:中央企业以产业援疆带动就业工作推进会会议经费绩效自评表
附件5:国有企业监督管理综合经费_自评报告
信息公开目录