四虎影院
四虎影院
政府信息公开
信息公开指南
信息公开制度
信息公开目录
机构职能
规范性文件
专项规划
统计信息
财政预算结算
工作动态
其他应主动公开的政府信息
信息公开年报
索引号:766826383/2023-00125
发文字号:〔〕号
公文种类:
发文机关:
成文日期:
主题分类:
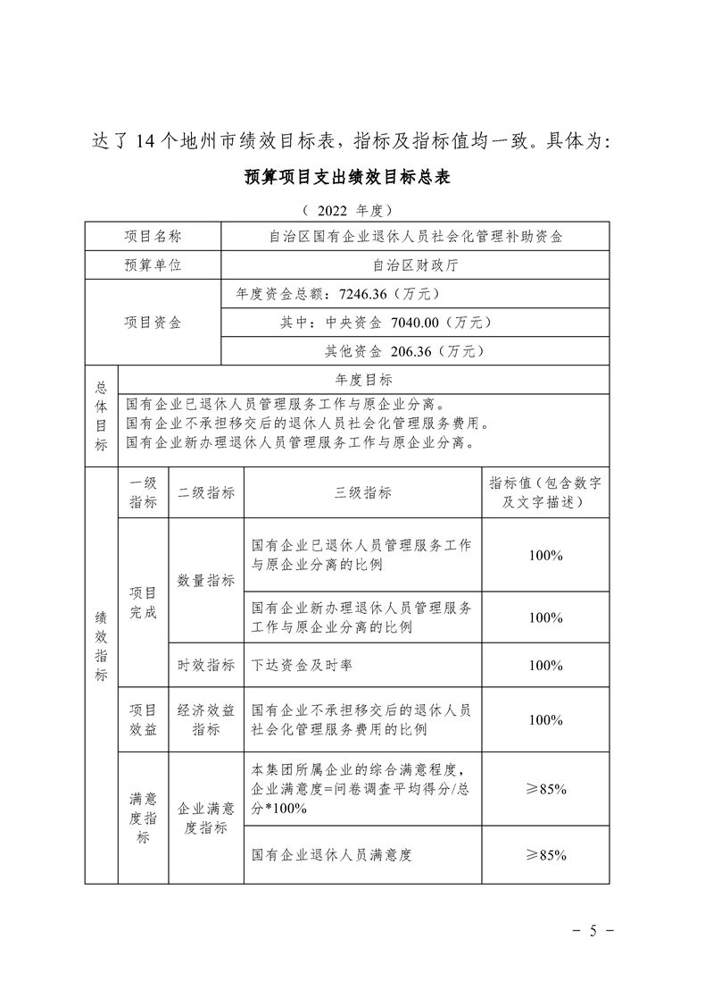
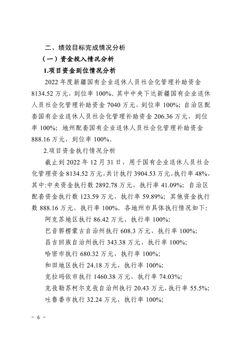
新疆国有企业退休人员社会化管理补助中央专项转移支付绩效自评报告
发布时间:2023-05-18 浏览次数:
【字体:
大
中
小
】
信息公开目录